--关于内蒙古自治区锡林郭勒盟乌拉盖管理区巴彦胡硕镇海全(陕西省宝鸡市扶风县法门阵白村刘济投诉)的上诉案的申诉:
每日新闻网第五编辑部(TH):编前语:政法工作是党和国家工作的重要组成部分,是党领导政法单位依法履行专政职能、管理职能、服务职能的重要方式和途径,关乎国家政治安全、社会大局稳定、社会公平正义和人民安居乐业的大事情。
近日本网连续收到陕西省宝鸡市扶风县法门阵白村刘济(系贺斯格淖尔水库共同经营人)的举报信,本网电话采访当事人后,认为锡林郭勒盟乌拉盖管理区有关人员疑存在枉法裁判、人为干预案件的事实。
当事人说:我认为:第一、在承包方与发包方就水库的解除合同赔偿无法协商的情况下,承包方起诉至人民法院(这也正常,毕竟双方协商不成寻求人民法院解决是正常的、合法的解决途径),但在人民法院委托评估水产价值1330余万时,各方的骚操作接连不断:先时政府部门下文,不允许承包捕捞、(实际上是让发包方捕捞)、责令恢复原状。
第二、政府相关部门发文处罚数百万元,同时托人要求承包人只要撤诉、接受240万元的补偿,处罚就可免除。
第三、在承包人拒不接受此条件后,乌拉盖人民法院作出(2021)内2591民初131号民事判决。承包人认为该判决存在认定事实不清、适用法律错误的问题,尤其是合同效力认定和损失责任承担方面判决不公平:在承包人对水库投入巨大的人力、物力成本,水库水产经评估价值13311849.7元的情况下,法院却判决国有的水库方发包方只需将鱼蟹苗实际价值的70%即2068840元赔偿承包方,实际价值上千万元的水产归发包方(发包方已经捕捞、渔获已落袋),认为该判决存在地方干预、法官枉法裁判等问题。
民 事 上 诉 状
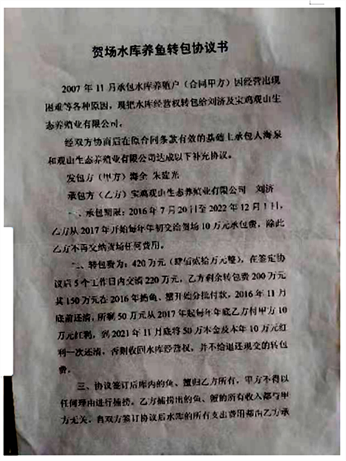
上诉人(一审本诉被告、反诉原告):海全,男,1954年4月13日生,蒙古族,无固定专业,住内蒙古自治区锡林郭勒盟乌拉盖管理区巴彦胡硕镇。
上诉人(一审本诉被告、反诉原告):朱建光,男,1984年11月19日生,蒙古族,无固定专业,住内蒙古自治区锡林郭勒盟乌拉盖管理区巴彦胡硕镇。
被上诉人(一审本诉原告、反诉被告):乌拉盖管理区贺斯格乌拉牧场,住所地内蒙古自治区锡林郭勒盟乌拉盖管理区乌拉牧场。法定代表人:青云,场长。
上诉人不服内蒙古自治区锡林郭勒盟乌拉盖管理区人民法院(2021)内2591民初131号民事判决书,认为该判决在认定事实及适用法律方面存在错误,敬请依法撤销此判决,依法改判。
上诉请求
1、依法撤销锡林郭勒盟乌拉盖管理区人民法院(2021)内2591民初131号民事判决书。
2、改判被上诉人被上诉人按照评估价值对上诉人予以合理补偿。
事实与理由:
一、一审法院以认定贺斯格淖尔水库属于自然保护区核心区域没有法律依据。
1、自然保护区的核心区域指的按照设立保护区目的划分的核心区域,并非指凡在保护区中心区域的范围就是保护区核心区域。
2、根据《内蒙古自然保护区实施办法》(内蒙古自治区人民政府第94号文1998年11月25日发布),自然保护区可以划分为核心区、缓冲区、试验区,但并未规定必须划分。
本案涉及的贺斯格淖尔湿地保护区从未对上述三区按照规定予以划分。既然负有上述划分职能的行政机构未划分的情况下,人民法院自然无权对该自然保护区的“三区”予以自行划分并认定。
二、在被上诉人未主张“占用使用费”的情况下,法院无权替当事人主张。
1、在当事人未提出诉讼请求的情况下,法院无权替当事人主张,一审法院在“本院认为”部分:上诉人实际占有水库13年,应当向贺场支付占有使用费。这种既当裁判员、又当运动员的角色,违背了人民法院公正、中立的法律原则,开启了极为恶劣的先例,应当依法予以纠正。
2、上诉人对水库占有,但亦对水库进行了看护、维修、维护,付出了巨大的精力与成本,一审法院在“本院认为部分自然而然地被认为‘没了'”。而被上诉人占有上诉人的130万元,按照一审法院的逻辑,亦应当存在资金占用费之说。
三、按照合同无效(本案双方合同并不必然无效)的处理原则,被上诉人应当返还上诉人支付的承包费130万元。被上诉人应当按照现有财产的价值折价补偿。
本案中,上诉人投入了巨大的成本与精力(一审法院对此已予评估,上诉人认可该评估方法及结论),一审法院仅仅支持上诉人的直接投入,而对增值部分全部给了被上诉人,明显不公,太偏袒被上诉人了。
综上所述,我认为,一审法院未对合同背景、法律适用予以深入审查,从我当事人诉求的角度对合同效力作了“无效认定”;在认定双方当事人诉求时,违背人民法院在民事审判中的“中立”“公正”立场,台下为被上诉人背书,违背了人民法院的审判宗旨;在划分利益分担时,违背了“公平”原则,偏袒被上诉人。
上诉人敬请二审法院坚持依法判案的宗旨,依法维护当事人的合法权益原则,对一审判决错误之处予以纠正。希望如实刊发.
此致
内蒙古自治区锡林郭勒盟中级人民法院

上诉人:
海全,男,1954年4月13日生,蒙古族,无固定专业,住内蒙古自治区锡林郭勒盟乌拉盖管理区巴彦胡硕镇。
朱建光,男,1984年11月19日生,蒙古族,无固定专业,住内蒙古自治区锡林郭勒盟乌拉盖管理区巴彦胡硕镇。 2023年10月18日


希望媒体人如实照发和刊发、请内蒙古自治区锡林郭勒盟中级人民法院以事实为依据,深入调查,正确适用法律,还我们老百姓一个公正。
编辑:田洪 审核:同期声


浏览量:
31870
京公网安备11010702003049号