每日新闻网山东讯





至此,一个良性发展的民营企业已被砍得血肉模糊,面目全非。

(图示:相关取消特许经营权决定书图)
一、通源集团的汗马功劳和荣誉





(图示:博兴县城乡建设局的服务质量评价函件照)
二、第一板斧:供暖责任的“替罪羊”
供暖问题,首当其冲成为政企关系的一面镜子。

好 一个依法落实责任!




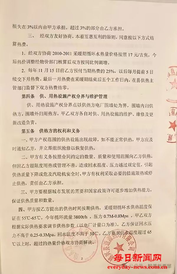
(图示:相关供热合同及120天报表图)
三、第二板斧:无形之手“操纵价格”
博兴县城区近700万平方米居民住宅,今冬11月15日开始供暖,欲启用足量新热源的国能博兴电厂。目前,供热在即,县住建局不但不积极开展针对热源生产企业国能博兴电厂、热源输送热企业县财金集团与通源集团的业务对接工作,还在双方洽谈价格业务时,违反《政府制定价格行为规则》《政府制定价格成本监审办法》《山东省集中供热定价成本监审办法》等定价程序规定,主导提出每吉焦92元的天价。这个价格,整个山东省乃至全国都不会存在的。
每吉焦92,按这个价格计算,通源集团需要向国能博兴电厂和县财金集团今年就要支付热源和管输费用两亿多元。而通源集团向用户收取的费用还不足一亿五千万。

这哪是在定价!
这是赤裸裸地阻碍合同签订的行为。说白了,就是要驱离通源集团,就是要逼迫通源集团乖乖地交出后续的特许经营权。在市场经济中,价格本应由供需关系决定。但在博兴县,一只无形的行政之手却在干预市场定价机制。
目的是什么?一目了然。


(图示:贴封条图)
四、第三板斧:执法力量的“超常使用”
更令人担忧的是,博兴县在无理驱离通源集团的过程中呈现出执法力量“超常使用”的趋势。
近日,相关公安、特警部门开着警车围堵通源集团办公区、恐吓威胁企业员工,对企业热力设施强行贴封条等行为。一波操作下来,通源集团的自主经营权被全部接管。相应的合法收费权也将被完全剥夺。这种超出正常职责范围的做法,创造了前所未有的“恐怖”氛围,通源集团除了心生寒意,望洋兴叹,还能做什么?还敢做什么?

(图示:9月28号围堵企业的警车图)
五、 谁在透支政府公信力?

博兴县提出的“113388”工作体系,强调“坚持发展为要、实干当先、勇争一流”。然而,现实中的行政实践却与这一承诺出现了偏离。县政府官员在公开场合表态“全力支持民营经济发展壮大,引导企业优势互补、竞相发展,让市场主体预期更稳、信心更足、活力更强”。但某些部门对民营企业的“三板斧”做法,却在不断侵蚀政府的公信力。当企业面对的不再是稳定的政策环境和公平的法治保障,而是随意摊派的责任、干预市场的行政之手和超常使用的执法力量,那么再动听的发展口号都将失去意义。博兴县公安局在“利剑7号”行动通告中承诺:“让平安成为这座城市最动人的底色,最恒久的温暖”。但对民营企业而言,真正的“平安”不仅仅是社会治安的稳定,更是政策环境的透明、执法行为的规范、政府承诺的可信。
当“三板斧”砍向市场经济的基石,谁还敢在这片土地上安心投资?谁还会对未来抱有稳定的预期?这些问题的答案,远比几份漂亮的经济成绩单更能衡量一个地方的真实营商环境。
编辑:唐玲


浏览量:
54801
京公网安备11010702003049号