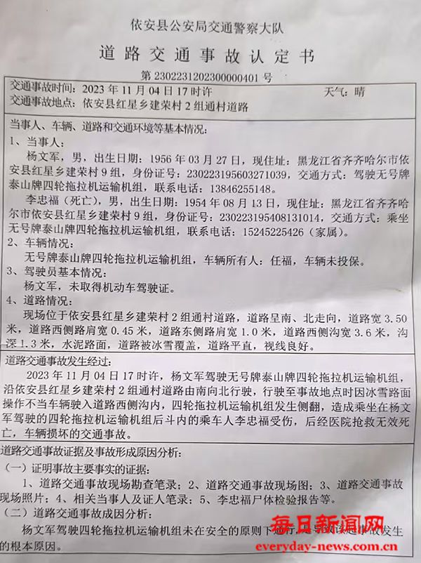
每日新闻网黑龙江讯:边龙 2023年11月4日杨文军与李忠福帮屯邻任福拉玉米,当晚五点左右,杨文军驾驶农用四轮车载着李忠福往屯内由南向北行驶时,因路面冰雪湿滑,杨文军驾驶的车辆翻入道路西侧沟内。李忠福肩部及颈部压在车斗下方。李忠福的儿子李忠双与杨文军的女婿洪银江在事故发生地点北侧20米左右,李洪双、洪银江看见发生事故后,到事故现场进行救援,因二人无法挪动农用车斗,洪银江与杨玉峰的妻子到吴德才家找杨玉峰、杨海峰、张兴来帮忙救人。李忠福被救出后,放在李洪双的出租车上,从依安县红星乡建荣村往县里医院运送伤者李忠福,途中在红星乡附近,遇到从依安县中医院派出的120急救车,急救车上医生信长华、护士张乃春对李忠福进行检查后,将李忠福放到120急救车上。将李忠福送至依安县人民医院后,李忠福死亡。

2023年11月4日晚九点,任福、杨文军与李洪双签订交通事故赔偿协议,约定由被帮工人任福一次性赔偿李忠福家属十万元,杨文军不负赔偿责任,李忠福家属不在找杨文军任福二人。2023年11月30日,依安县公安司法鉴定中心作出检验报告,确认李忠福除背部有5厘米斜行擦伤外,其他部位无外伤、无骨折,并确认李忠福系脾脏破裂失血死亡。依安县交通警察大队在2024年3月7日作出事故认定书,认定李忠福系经医院抢救无效死亡,杨文军负事故全部责任。

事故调查过程中,李忠福的儿子李洪双向依安县交通警察大队陈述,“我把我爸从车下拽出来后,我就驾驶出租车拉着我爸往县里走”,洪银江陈述,“大家把车斗稍微抬起来,把李忠福拽出来”,事故处理完毕。

2025年3月,依安县检察院以杨文军构成交通肇事罪起诉至依安县人民法院,李洪双以附带民事原告人的身份向依安县人民法院提起附带民事诉讼,要求杨文军赔偿各项损失86万余元。依安县人民法院于2025年4月16日开庭审理此案,庭审过程中,杨文军的辩护人向法庭提出,事故认定书没有送法给杨文军,所以事故认定书没有发生法律效力,并且,李忠福尸体检验报告对于李忠福的死因描述是“因脾脏破碎失血死亡”,由于李忠福在事故发生后,是被李洪双从农用车斗下拖拽出来的,在拖拽过程中,会导致李忠福脾脏破碎,另外,从李忠福所在沟内将李忠福抬到出租车里、从出租车转运到红星乡附近,在转到急救车的过程中也可能导致李忠福造成伤害,且检验报告没有确定李忠福是交通事故导致死亡,所以李忠福的死亡无法排除其他导致李忠福死亡的介入因素,要求宣告杨文军无罪,公诉人当庭称,李忠福是从农用车斗下抬出来的,没有拖拽,所以没有介入因素,事故认定书已经按照程序要求送达,要求判决杨文军构成交通造事罪。

庭审结束后,依安县交通警察大队于2025年4月25日向杨文军送达道理交通事故认定书,并称已经送达过,再次送达,要求杨文军签署送达回证。事故认定书送达后,杨文军向齐齐哈尔市交通警察支队申请交通事故复核,齐齐哈尔市交通警察支队受理后,撤销了依安县交通警察大队2024年3月7日作出的道理交通事故认定书,并要求依安县交通警察大队重新调查认定。

2025年6月6日,依安县人民检察院认为需要调查李忠福死亡的因果关系等相关证据,向依安县人民法院申请延期审理,2025年7月4日,依安县人民法院决定恢复审理。延期审理之前,依安县交通警察大队就开始补充侦查,在延期审理期间,依安县交警队找到李洪双重新调查,并找到参与救援的杨玉峰、杨海峰、张兴来进行调查。2025年6月18日,李洪双向交警队陈述,一改之前的陈述,说李忠福不是从车斗下拽出来的,是抬出来的,杨玉峰、杨海峰、张兴来也陈述李忠福是抬出来的,不是拽出来的。而杨玉峰、杨海峰、张兴来的笔录内容几乎完全一致,甚至回答问题的内容都几乎一字不差。而这些证人回答的李忠福是从车下抬出来的,是在公诉人要排除李忠福死亡的介入因素的陈述后,违背在庭审之前调查的事实情况下做出的。虽然,杨玉峰、杨海峰、张兴来、李洪双的证言可以随意改变,但是,在本起事故调查后就已经死亡的洪银江的证言是无法改变的,公诉人首次提出李忠福是从车下抬出来的时间是无法改变的。延期审理期限届满后,依安县交警大队于2025年7月16日、7月30日两次补充侦查。而2025年7月16日补充侦查的证据,直接体现李忠福在台上急救车时已经死亡。
2025年7月31日,依安县人民法院恢复案件审理,庭审时,公诉人以及审判人员反复讯问杨文军,并要求其认罪认罚,杨文军已经表示不认罪认罚情况下,仍要求杨文军做出认罪认罚的表述,公诉人还当庭说,不认罪认罚就重新量刑,加重处罚。并且在庭审时,公诉人又出示了2025年7月30日调取的证据。主张李忠福是未经抢救就已经死亡。
根据《刑事诉讼法》第五十五条规定,证据确实、充分,应当符合定罪量刑的事实都有证据证明;据以定案的证据均经法定程序查证属实综合全案证据,对所认定事实已排除合理怀疑,这三个条件,在这个案件移送起诉时,公诉机关没有审查道路交通事故认定书没有送达,致使事故认定书在审理期间被撤销。《最高人民法院办理刑事案件第一审普通程序法庭调查规程》第四十条规定,审判期间,公诉人发现案件需要补充侦查,建议延期审理的,法庭可以同意,但建议延期审理不得超过两次。而公诉机关只申请一次延期审理,却在无法认定李忠福死因的前提下,在延期审理程序之外,三次补充证据,甚至在补充侦查程序之外,补充了与移送起诉时证据相冲突的、与案件审理结果有直接利害关系的李洪双的证言作为指控事实的依据。
根据民政部、公安部、外交部、铁道部、交通部、卫生部、海关总署、民航局颁布的《关于尸体运输管理的若干规定》、《黑龙江省殡葬管理规定》、《齐齐哈尔市殡葬管理条例》都不允许急救车运送尸体,而公诉机关在延期审理程序之外,补充了120急救车的记录,却证明李忠福在送上急救车之前就死亡了,甚至,在120急救记录中写明,已死亡,给予氧气吸入。急救车不是民政部门规定的殡葬用车,是不能运送尸体的,而且120急救车作为医疗用车,在急救车资源较少的县城,发现已死亡的患者,是不会进行急救的。另外,这种已死亡的患者,不进行插管给氧,却给与氧气吸入,显然是不符合医疗机构抢救的相关规范的。
依安县检察院不顾法律规定,甚至在证据冲突、证据取证程序不合法的情况下,为了证明公诉人当庭陈述的关于李忠福不是从车斗下拽出来的辩论意见,补充李忠福是从车下抬出来的证人证言,用证人证言来证明法医通过技术手段都无法证明的事实,是履行指控犯罪的职权,还是创造证据,对明知是无罪的人而使他受追诉,这一点让人百思不解。
编辑:唐玲


浏览量:
3530
京公网安备11010702003049号